Logo ROOT  
Reference Guide
 
Loading...
Searching...
No Matches
hist033_TRatioPlot_fit_confidence.py File Reference

Detailed Description

View in nbviewer Open in SWAN
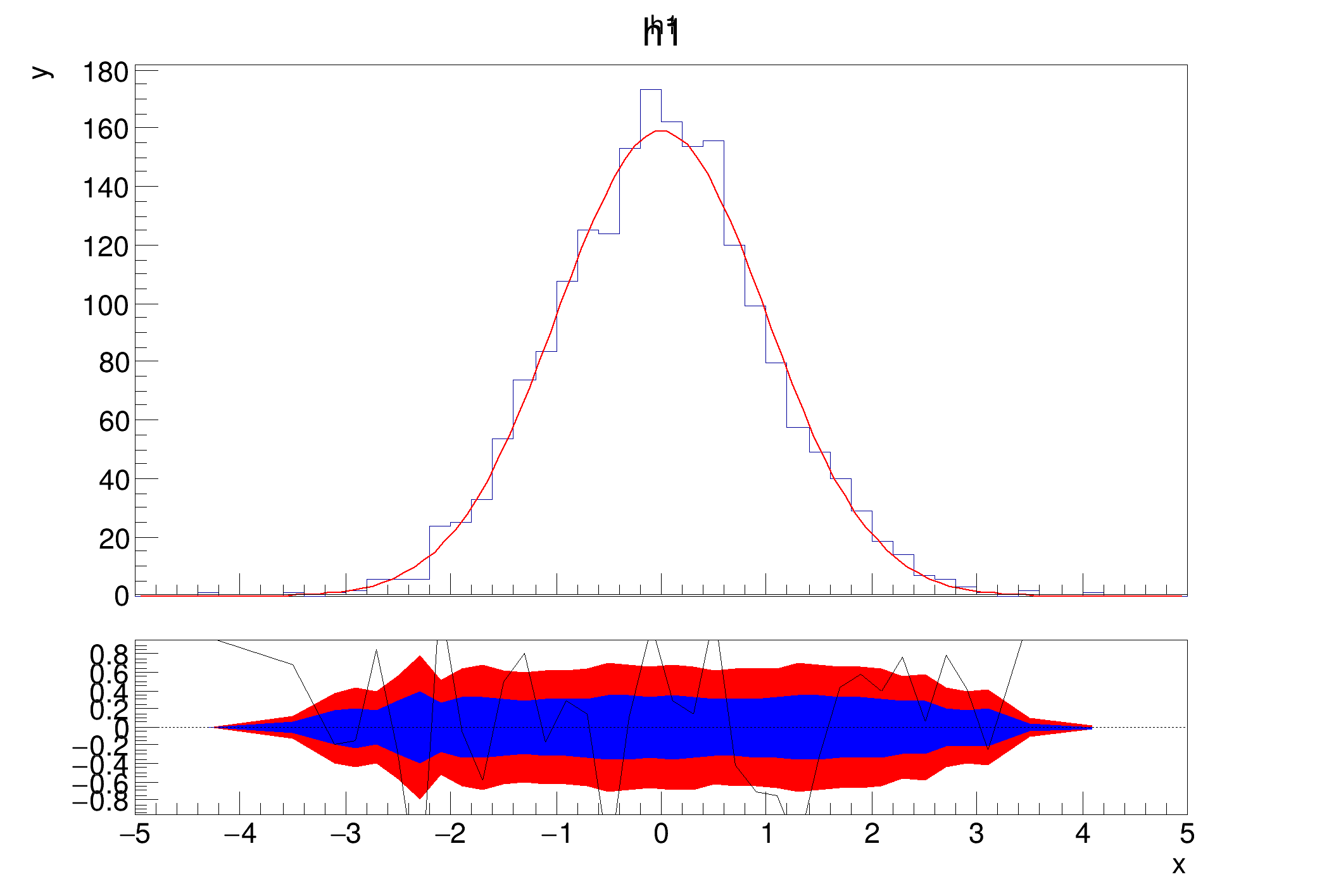
Example that shows how you can set the colors of the confidence interval bands by using the method TRatioPlot::SetConfidenceIntervalColors.

Inspired by the tutorial of Paul Gessinger.

import ROOT
c1 = ROOT.TCanvas("c1", "fit residual simple")
h1 = ROOT.TH1D("h1", "h1", 50, -5, 5)
h1.FillRandom("gaus", 2000)
h1.Fit("gaus")
h1.GetXaxis().SetTitle("x")
h1.GetYaxis().SetTitle("y")
rp1 = ROOT.TRatioPlot(h1)
ROOT::Detail::TRangeCast< T, true > TRangeDynCast
TRangeDynCast is an adapter class that allows the typed iteration through a TCollection.
Author
Alberto Ferro

Definition in file hist033_TRatioPlot_fit_confidence.py.